Was waren die Motivationen sich mit Computerkultur als Computertechnologie (Hardware) und darin eingeschlossen, Software und letztlich wiederum mit der Teilmenge Games zu beschäftigen? Verhältnis klassisches Spieldesign zu Gamedesign etc. Und die übergreifende Frage, wo waren die Unterschiede zur Schweizer Homecomputer-Game-Dev Szene. Was war kulturelle anders? Oder anders gefraft, was zeitlich anders?
Der Frame
Eine Diskussion wie diese läuft immer darauf hinaus, dass meist die Artefakte diskutiert werden. Nicht so sehr wird dabei diskutiert, was mit all denen passiert ist, die nicht mitgemacht oder aufgegeben haben. Anders gesagt, meist finden sich etwa Interview mit Menschen, die es bis nach ganz oben geschafft haben in diesem oder einem anderen Feld.
Das Nicht-Dokumentierte
Dabei sagen, die die nicht mehr im System/Feld sind eben auch einiges darüber aus als eine Art invertete Grenze, das Drum herum, die andere Kultur. Und so muss eine Bestrebung auch darin bestehen, das Nicht-Dokumentierte oder anderswo Dokumentierte zu finden, um die Motivationen zu finden.
Das Dokumentierte
Eine solche nachgereichte Dokumentation der UK Szene ist sicherlich.
From Bedrooms to Billions (Film)
Es dokumentiert mit Interviews als Film die UK Szene und das sei hier vorweggenommen – eine Szene und ein Land, in dem selbst auch sehr viele Computer entwickelt wurden und wo auch etwa die BBC als öffentlich rechtlicher Sender und der Staat viel Geld investierten den Computer an die Schüler zu bringen.
Den Film gibt es in Archive.org in voller Länge:
https://archive.org/embed/fb2bfinalmasterproreshqv3720p

Britsoft – An oral history (Buch)
Einen anderen Weg zum gleichen(?) Material bietet das Buch Britsoft – an oral history. Sie erscheint bei READONLYMEMORY einer vorallem Buchserie, die seit Jahren das Geschehen im Video- und Computerspielbereich der Anfänge dokumentiert.

https://readonlymemory.vg/shop/book/britsoft-an-oral-history/
Es nimmt so scheint – es geführte Interviews – auseinander und sortiert sie nach Themen. Dadurch entsteht eine Art Querschnitt (GameDesigner* würden es „vertical slice“ nennen) durch die „Geschichte“. Diese Teile von Interviews sollen hier näher zusammengestellt und gruppiert werden, so dass die Motive klarer herausgearbeitet werden und damit auch als Möglichkeiten zur Analyse zur Verfügung stehen und auch aufzeigen, dass es eventuell noch andere Motivationen gab.
Motivationen
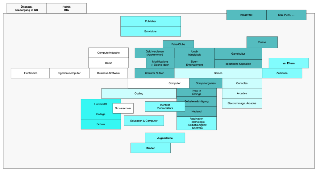
Die ersten zwei Kapitel des Buches sind Part 1: First Contact und Part 2: Money Makers und zeigen auf, wie die Interessen lagen bei den Entwicklern und Designern, die es mehrheitlich geschafft haben oder eine wichtige Rolle spielen. Das erste und teilweise zweite Kapitel lassen sich als Grafik folgendermassen zusammenfassen:

Aus der Perspektive der „Entwickler“* sahen die Motivationen so aus:

First Contact (im Detail mit konkreten Quotes)
Es ist dabei klar, dass all diese Personen eine gewichtige Rolle in der Entwicklung der UK-Gameindustrie und teilweise der weltweiten Gameindustrie gespielt haben. Ihre Motivationen – auch die frühesten Kontakte haben sie dazu gebracht in der Gameindustrie sich zu „engagieren“.
Peter Molyneux (17): Biantone Pong was a rubbish game. […] I had some Pong variations, but I Just wanted more. There it was, it was the future of entertainment for me, and I just wanted more. I set my whole imagination firing off. S33
> Pong Arcade, Pong Clones
> Homecomputer(?)
> Consumer>More
> Entertainment
Archer Maclean (<10 + ): The first time would be Pong on a school trip in the early ’70s …. I went through an arcade to get to an ice cream … and instead of all the mechanical machines there was the yellow thing with a dot bouncing around. […] Computer space wasn’t a success at all, whereas Pong sold hundered of thousands of machines all around the world.
P39: We had unfortunately a massive economic disaster, courtesy of a certain political party, so there was a ‚Winter of Discontent‘: power cuts, strikes here, strikes there, BBC1 and ITV were off-air all the time .. [IRA] At the university i was suddenly plonked in amongst a bunch of equally amibtious micrprocessor fanatics. [..] it was about the parties, beer, what computer to get with your grant and programming.
> Pong
> Arcade
> Electromechanical arcade>bouncing dot on a screen
> Physische Maschinen (Digitaler Space)
> Finanzieller Erfolg
> Politisch, ökonomische Problem
> Universität, eigenes Ökosystem > Computer und Coding
Julian Rignal (?): 1976 Pong. 77 Woolworths had two or three Pong games. […] Play as long as possible before i got kicked off by some fat kids. [] loved videogames […] But my first real moment was seeing Space Invaders for the first time. […] As i walked away from the machine. I was thinking, ‚What do i need to do next time? […] Can i use those bases?‘
> Pong, Breakout, Space Invaders
> Arcade
> Solve tasks
> How the system works?
Fred Gray (): Space Invaders […] addictive personality, so I played endless in pubs and arcades. It was the addiction to achieving something. With Space Invaders, the psychology that went into it was absolutely amazing. They just sucked you in, and River Raid was similair. […] I got was in an arcade because I did a course in electronics
> Space Invaders, Missile Command, River Raid
> Pub, arcades
> Atari console
> Addiction / Achieve / Psychologie
> Electronics course > Job in an arcade
Nigel Alderton (): [… ] everywhere I went, any excuse, because there were all over the place. They were in newsagents, not just arcades. […] corner shop […]
> Überall da im Alltag
Oliver Twins (): Pac Man in Arcades (if we had a bit of money), but on a friend’s Apple II there was a good version.
> PacMan
> Arcade, Apple II
Jon Hare (13/14): […] waiting to get a bus home. Centipede and Asteroids and whatever. We all played the same games: the Japanese-made arcade machines, and one of my mates had an Atari VCS with an early racing games
P38: [70ies/80ies vibrant, international music scene.] We had all sorts of different types of music coming out: ska, punk early electronic music and various fashions. [..] In 79er the Tories cam into power, … with some industry support. […] And I know its not a popular view, but I ll continue to say it, the average person playing and making computer games was a smarter person. They were the nerds at school, and the nerds wer generally the ones in the top classes. [customers: same mentality] They were more open to new ideas. They turned on by new stuff.
> Centipede, Asteroids
> Arcade, Consoles
> Peer usage of technology (Gruppennutzung, Netzwerk-Kultur)
> Hintergrund: Viele neue Kunstrichtungen, ska, punk, electronic music
> Nerds: Von Nerds für Nerds. Ausprobieren, neue Ideen. Offener.
Dino Dini (11/12): […] I was already interested in electronics, so of course a natural thing was to want to make games. Back then, home computer really didn’t exist. The first time … on the TV when i must be 12. ‚Soon you will have a computer in your own home.‚ He was talking about the Commodore PET, which came out 1977. … I was still a kid. […] I mean there was two interest in computers. One side is the fact it was pretty cool to make a machine do stuff by itself. Beeing interested in electronics, I started soldering at the age of five or whatever, so I was making electronic machines. But … limit of complexity. After seeing videogames, I realised that these computers could be used to make games, and i wanted to play with them. I couldnt afford to go into amusement arcades all the time, so I suppose that became a motivator too.
there was a motivation to make technology work, and then there was also this idea of creating something special that people hadn’t seen before.
[…] you could take control of something that your parents didn’t have any clue about. […] superhero on a certain level,[…] we were using the most cutting-edge technology that had ever existed on the planet and making stuff work with it. it turns out that making ames is actually very cutting-edge, and it has pushed forward the boundaries of computing. It was a very powerful thing; I don’t know that there has been any other kind of medium that seendly popped out of nowhere where kids led the way.
> Blockade, Space Invaders
> Green Screen
> electronics>more complex > computer>games
> Zukunft des Alltages
> konnte nicht in die Amusement Parks
> Technology zum arbeiten zu bringen
> eigener Bereich (wo Eltern nicht unterwegs waren)
> fuer Kinder zugänglich
> superhero mit neuster Technologie
> Erweiterung des Möglichen mit Computern
> Neue Möglichkeiten
‚ something else on the tv/screen
Archer Maclean (): I joined a computer club called the ACC, the Amateur Computer club and i was like member 200 or something. It was full of middle-aged weirdy-beardy types. One was Hugh Malander, who had worked on mainframes and was a research scientiest […] writing simple games on this TI-99, which had colour graphics! [Own build computers]
> Mainframe, TI99
> Computerclub
> Color!
> (Dev-)Communities
Martin Kenwright (): My dead was a builder, times were hard: we only every had three channels on the telly and not much else to do. […] Mot of the stories of computer games were really coming from America, this vision of California and all the cool kids over there.
> Brutale Zeiten
> 3 TV-Channels
> „Geschichten und Visionen“ aus Kalifornien
David Darling (): Maybe they were into Isac Asimov and science fictioin, and they just loved the idea of robots and artificial intelligence and all of the kind of stuff, so they wer able to use these homecomputers to kind of live their fantasies. Their parents and grandparents, nobdoy really understood what they wer doing, so it was like a real adventure.
> Ideen, Einfluss: Scifi, Robots, AI > Heimcomputer dies leben
> Niemand, wusste, was sie so machen > Welt als Adventure
David Braben (): I always loved the idea of worlds that you immerse yourself in. […] You imagined that it was a consistent world that you were a part of. I suppose i parallel to that i always loved creating things, wether i was with lego or mecanno or anything like that. So when computers came on the horizon i found them unbelievably fascinating.
> Immersion
> Teil der Welt sein
> Bauen, Kreieren: Lego
— 11. März 2024 —